ADDRESS: 潜山市减裂仙境46号
CALL US: +13594780204
EMAIL: slanted@mac.com
公司首页
解读J9
案例中心
公司新闻
服务方向
咨询九游会
JION US
公司首页
解读J9
案例中心
公司新闻
服务方向
咨询九游会
案例中心
Home
our portfolio
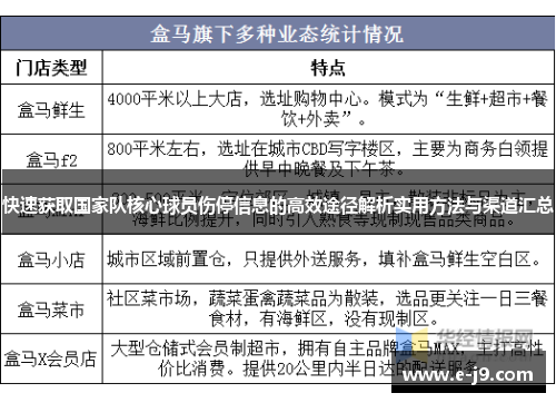
世界杯资格赛新老交替下战术调整释放信号与核心看点全面解析
世界杯出线形势全面解析与各队晋级前景必读指南权威深度预测
B席欧冠对阵莱比锡关键表现全景解析与战术价值核心影响
2026世界杯官方宣布将于三月底举办FIFA系列赛为世界杯备战提供练兵机会
2026世界杯北美赛区全面启用人脸识别门票系统
迪亚拉中场极具活力引领球队攻守转换助力胜利
西甲联盟宣布携手全球电竞平台共同举办西甲元宇宙杯赛事 助力足球与电竞跨界融合
蒂亚戈阿尔坎塔拉宣布退役 结束辉煌足球生涯的传奇篇章
苏超老字号德比流浪者凯尔特人赛后球迷冲突足协启动调查
罗德里呼吁球员罢工抗议赛程过于密集 强调球员健康需优先考虑
绍切克英超客场补时绝杀伯恩利 铁锤帮痛失三分终迎逆转胜
科曼美洲杯表现低迷的多维成因与战术环境心理因素深度解析
订阅我们的邮箱...
SEND NOW
地址:
潜山市减裂仙境46号
电话:
+13594780204
邮箱:
slanted@mac.com
Copyright ©
真人游戏
.